做爱影片
主页
做爱影片介绍
做爱影片概况
领导寄语
做爱影片
荣誉资质
做爱影片新闻
做爱影片资讯
项目资讯
通知公告
业务领域
地产开发
代建事业
物业管理
租赁业务
投资者关系
基本信息
信息披露
企业党建
党的建设
廉政建设
党建风采
人力资源
人才战略
诚聘英才
招采信息
供应商招募
预公告
成交结果
联系我们
做爱影片新闻
SCROLL MORE
做爱影片资讯
项目资讯
通知公告
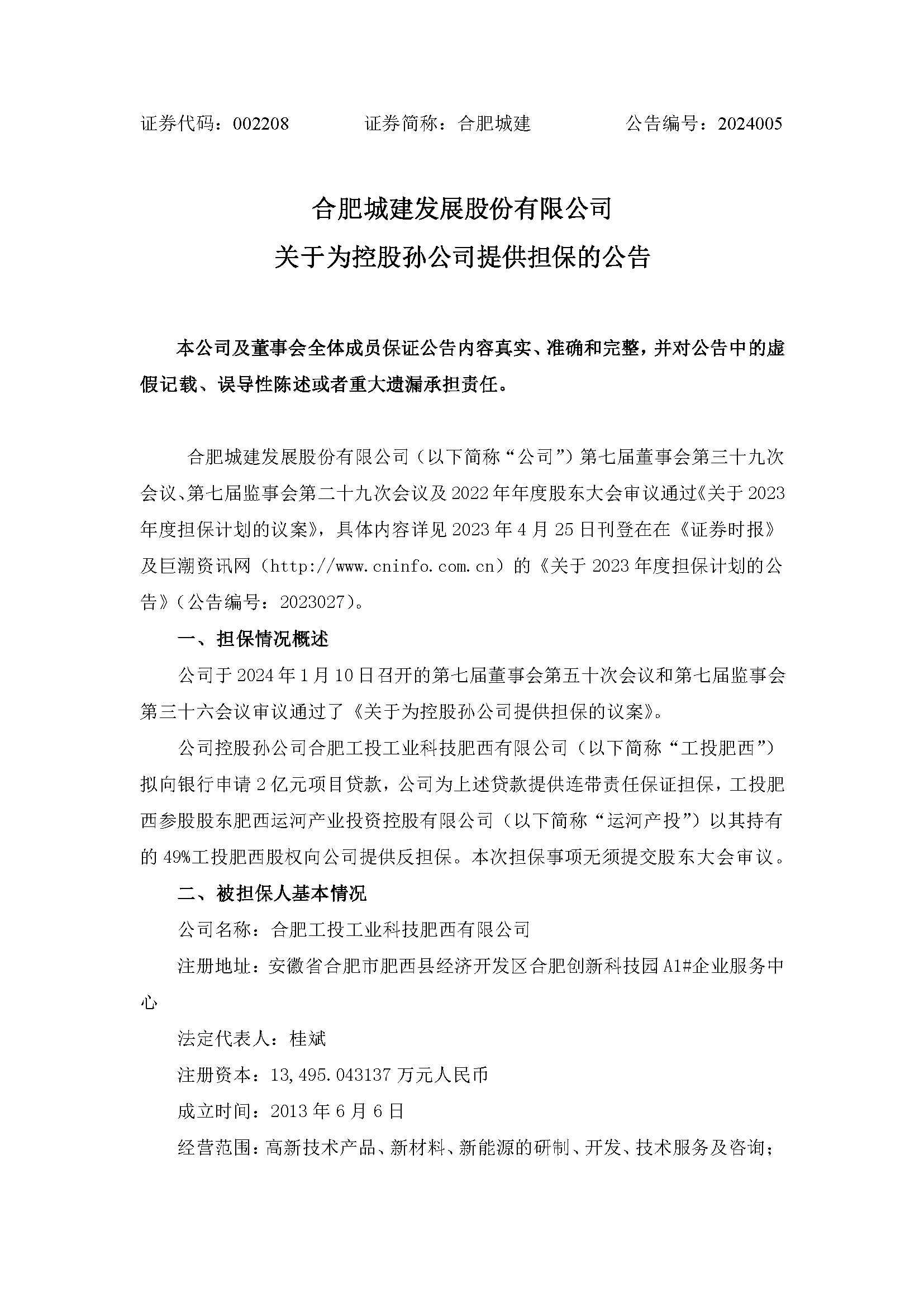
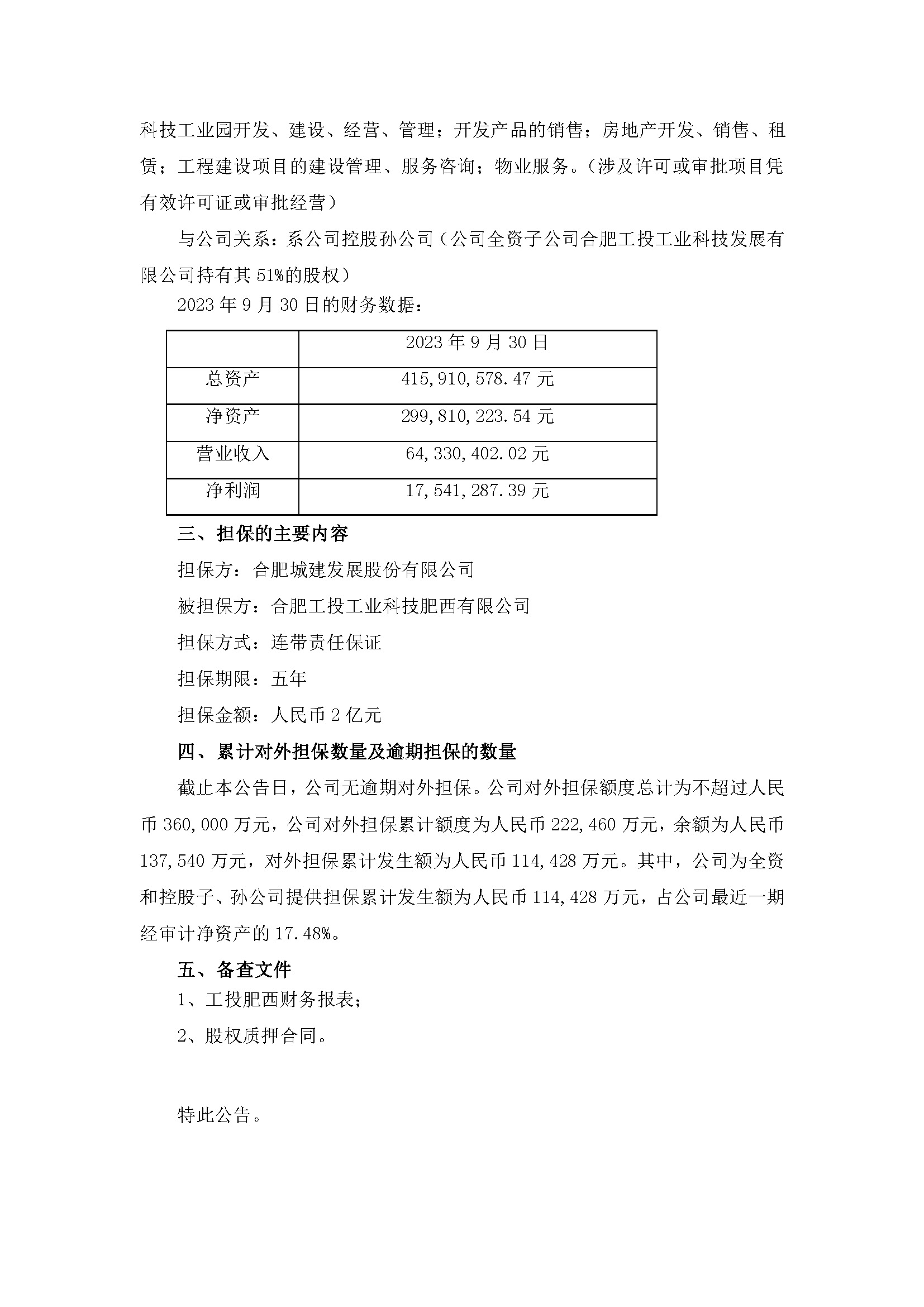
做爱影片 发展股份有限公司关于为控股孙公司提供担保的公告
时间:
2024-01-14 09:00
来源:
浏览量:
12475
上一篇:
做爱影片 发展股份有限公司关于召开2024年第一次临时股东大会的通知
2024-01-14
下一篇:
做爱影片 发展股份有限公司关于提名非独立董事候选人的公告
2024-01-14
返回